廣東中專升學網為廣東初中升學考試民間信息交流平臺,本站主要為廣東中考生提供中專、中職、技校的擇校、報考指導服務,權威信息請以廣東省教育考試院和各中職招生院校官方信息為準。
廣東中專升學網為廣東初中升學考試民間信息交流平臺,本站主要為廣東中考生提供中專、中職、技校的擇校、報考指導服務,權威信息請以廣東省教育考試院和各中職招生院校官方信息為準。
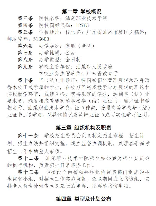
汕尾職業技術學院是很多同學比較想要報考的到學校,剛接觸的同學和學生家長都比較想了解汕尾職業技術學院的歷年招生簡章和招生計劃這些信息,那么今天就讓我們一起來看看把。







想了解更多廣東中專中職信息,可以關注廣東中專中職網(http://m.hfjdsy.com/),為您提供更多關于廣東省中等專業學校招生簡章、技工學校招生簡章、職業高中招生簡章、衛生學校招生簡章等相關信息。
文章來源于:https://zsb.swpt.edu.cn/info/1240/6246.htm,(如有侵權,請聯系我們刪除,聯系方式:swhzw@vip.qq.com)
本文標題:2024年汕尾職業技術學院春季高考招生章程@中考生,快來測一測適合報考的學校吧!
根據???估分情況,測算錄取概率,提供針對性的升學方案...我是:
考生情況:
填寫信息,獲取結果:
免責聲明
掃一掃添加企業微信
與廣東中專升學專業老師, 一對一咨詢,在線實時為你解答疑問!